在这场疫情的“战役”中,有美丽的逆行者,有忠诚的守卫者,还有一群人是哈师大的校园里,人们离不开却又经常忽略的——水暖电运转、校园维修和服务中默默奉献的工作者。
你的安危里有我的责任和速度
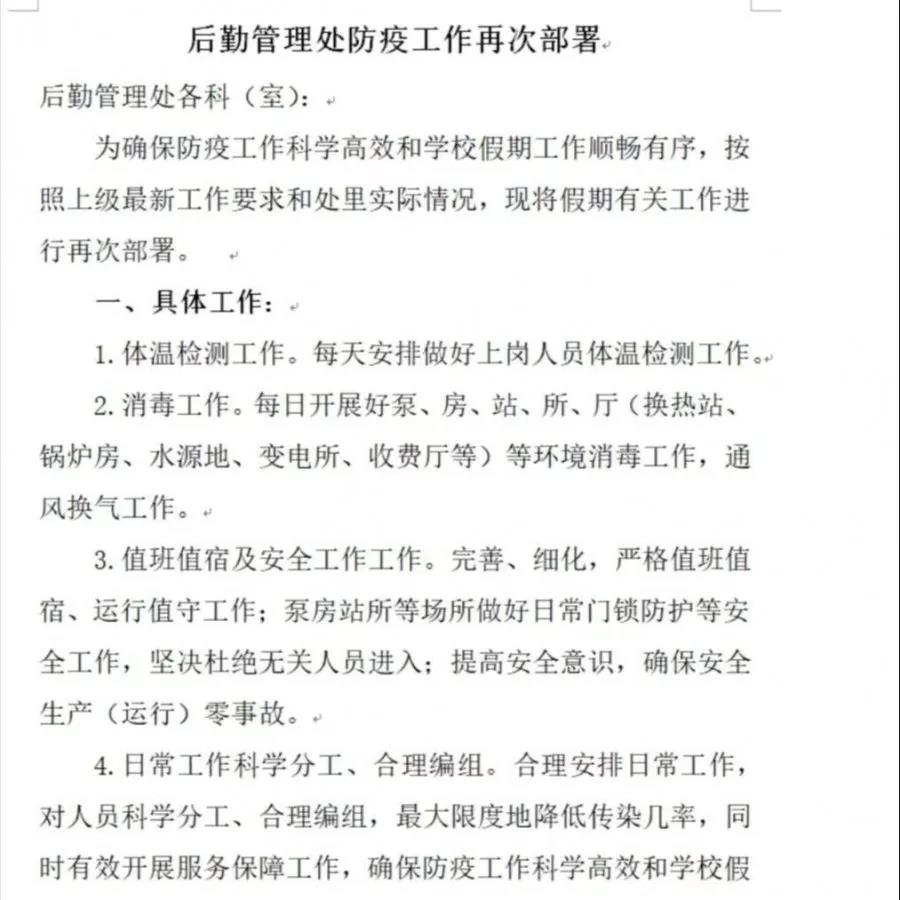
疫情就是命令,防控就是责任,按照学校防控疫情工作指示,后勤管理处提高站位、快速响应,统一部署、高效落实。1月24日抗“疫”以来,建立由所有处班子成员和科室负责人组成的“后勤管理处新冠疫情防控工作群”,明晰组织机构,厘清责任分工;制定《后勤管理处防控肺炎疫情工作应急预案》、《后勤管理处防疫工作“再次部署”工作通知》、《后勤管理处防疫物资发放情况说明》、《各科室“防疫”工作计划》等系列工作制度和工作要求,科学防疫强化措施,压实责任合理分工;建立机动灵活的服务保障模式,不搞大规模集团作战,结合不同岗位和工作性质,创新服务保障方式方法,确保服务保障工作有序顺畅;网格化防控,属地化管理,执行有效防控措施和责任追查机制,做到既有效防控疫情,又能及时解决服务和保障的民生问题;加强泵房、站、所等场所管理力度,确保安全生产(运行)零事故;确保环境卫生消毒、通风,人员戴口罩、洗手和体温检测做为工作常态和防护基本要求,建立工作日志,任务到具体时间段,责任到具体人,全力确保水暖电正常运转;全力配合学生工作处、医院等职能部门做好“隔离室”改造,克服电焊工人员不足、施工难度大、任务艰巨等不利因素,快速高效配合保卫处进行校园围墙缺口全方位修复、封闭等,为校园整体防疫封闭工作全力做好设施保障工作;完善服务保障快速反应机制(“五级报修制”),确保防疫工作力度不松劲,服务保障质量不滑坡。





你的日常里有我的汗水和担当
随着防疫形势日益严峻和严格的交通管制,水暖科张国明、吴家君、张付山、张兴春、张家林等五位专业技术能力极其突出的工人师傅,为了保障供暖工作平稳运行吃住在泵房,连续十几天没有回家,嗡嗡的机器声从“困极也无眠”成为“没有睡不着”的“摇篮曲”。并且张家林师傅不知疲倦、毫无怨言,开着私家车往返两个校区帮助运送防疫物资。
2月4日傍晚时分,江南校区管网突发爆裂,水暖科以科长唐晓东、班长高峰为首的全体工作人员以抢修为令,来不及吃热乎的饭菜,撇开咿呀求抱的幼儿,冲入寂静无人的街道,全部在第一时间赶到现场。当工人们擦去汗水的时候,在教职工浑然不觉停暖的时候,只见拂晓微茫,天边有蒙蒙的曙光。
为了确保电力供应,保证阴霾笼罩下的校园电力正常运转,供电科五位技术尖兵陈喜海、徐景东、徐再荣、候晓山、邓红砖主动请缨、坚持上岗,额外承担了变电所电力运行的艰巨任务,黑夜给了他们黑色的眼睛,他们只用来寻找光明。



你的微笑里有我的情怀和力量
防疫期间各小区逐渐严格封闭,工人人力严重不足,水暖科赵云祥师傅坚持倒班上岗,面对感谢和赞扬他的话时,他说:“哎,谢啥,我就是个普通工人,这个时候我也帮不上别的忙,就尽自己能耐做点事儿吧”。
孕期中的节能办收费员朱明慧坚持工作,面对感谢并让她注意安全的话时,她笑着说:“没事,宝宝和我一起为学校抗击疫情做贡献”。
两位坚持工作的家属为了保证他(她)们的健康安全,每天开着私家车接送,面对感谢他们大力支持和理解的话时,赵云祥师傅的儿子说:“没事,学校好我爸就乐呵了,我爸乐呵了我们家人也都高兴了”;朱明慧的母亲说:“在家呆着她也惦记是回事,还不如让她来学校就安心了”。
水暖科科长唐晓东先行个人出资垫款近3000元,用于购买消毒液、喷壶等防疫物资;供电科科长刘德文为变电所值守人员采购了足够的米面油粮,和师傅们一起坚守,做好持久战的准备;节能办主任孟宪光因为防疫物资紧张,本着科学分发、应发尽发的原则,以高度的使命感多次往返江北,进行物资分发和派送工作;水暖科班长高峰几乎一天没休息,一直战斗在水暖保障第一线;江南校区收费员王微,顶着每天接触人员多、身份复杂的压力,一直坚持在工作岗位上……



平凡的人生一样有美好的情怀和爱的力量,这是后勤人悄然养成的禀赋,是一种独有的角色幸福,非身处其中,无法感受,融入其中,便全力以赴,义无反顾。而所有师生员工的“舒适和满意”是后勤人眼中闪烁的坚毅,是嘴角眉梢灿烂的笑容,是沾满油污灰垢的手中最强壮的力量,是朴实无华的心中最真挚的信仰!